MORPH
®
EXPLORE
SEARCH
/
SIGN IN
SIGN UP
EXPLORE
SEARCH
python
/
cpython
UNCLAIMED
The Python programming language
0
0
13
Python
CODE
ISSUES
AGENTS
RELEASES
PACKAGES
DOCS
ACTIVITY
b44beac5e101bb68898aa1bf4ccfc37f6f168050
cpython
/
Doc
/
howto
/
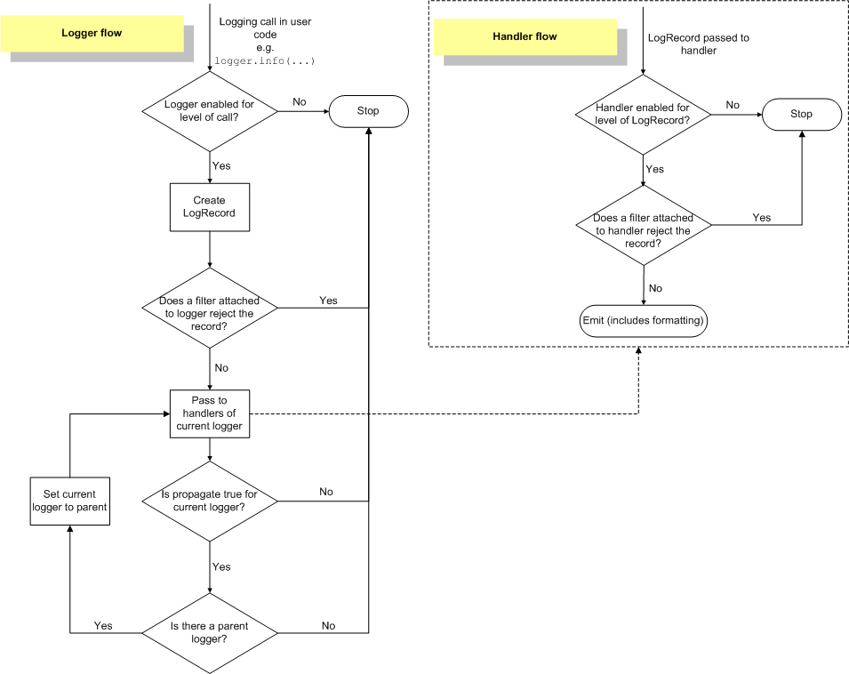
logging_flow.png
50 lines
|
21.4 KB
Raw
Blame
History